Outsource Property Management Back Office Services
The regular management of a real estate property requires professional skills, as you not only have to safeguard your business investment, but also ensure that your property enjoys good financial standing on a long-term basis. This is easier said than done, as the task requires a lot of time and efforts on a day-to-day basis. That's one of the major motivators for businesses to consider outsourcing property management services to a specialized third-party vendor like, Outsource2india.
We not only take the stress of day-to-day management away, but also make sure that you maintain highest tenant satisfaction rates due to well-organized property management. With our skilled team managing your properties, you can be sure that your investments are protected from any kind of legal or financial liabilities.
Our Process Workflow
At Outsource2india, we have devised an efficient and structured workflow that will not only increase efficiency, but will also help our customers leverage several value added benefits:
- A competent management of a property, as per the owner's exact specifications
- Guaranteeing 100% tenant satisfaction by quickly closing customer complaints
- Utilizing the very latest in the technology to deliver outstanding customer services
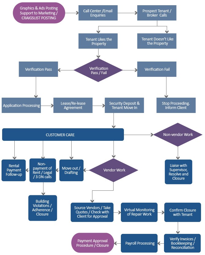
The workflow process followed at Outsource2india includes the following steps:
- Our team will assist the property owner with creative graphic designs and posting of advertisements on a wide range of mediums, such as paper, print and websites like Craigslist (as per the customer's request)
- Next, the team of call center agents at Outsource2india will receive calls/emails with enquires from potential property brokers and tenants
- If a prospective tenant likes the property, our team will go on to the verification stage, where all the tenant details will be verified in detail. If a tenant does not show interest in the property, he/she will be dropped from the list of prospective tenants
- During the verification stage, if the verification fails for any reason, our team will immediately stop the processing and inform the customer. If the tenant verification passes, our team will move on to the next step
- Our team will then commence processing the tenant's rental application form
- After the successful processing of the rental application, our team will formulate a lease / re-lease agreement
- The tenant is requested to sign the lease agreement, pay the required security deposit, and move into the chosen property
- After the tenant moves into the property, the customer care team at Outsource2india will manage the following:
- The Core Work, which comprises of -
- Follow-ups of rental payments
- Follow-ups during non-payment of the rent (including the filing of 3DNs)
- Drafting out legal documents and filing them to assist a tenant when moving out
- The Non-Vendor Work, which comprises of -
- Coordinating with the property supervisor to positively resolve and close issues related to the property, tenant etc.
- The Vendor Work, which comprises of -
- Recruiting vendors for property maintenance, property upkeep etc., receiving quotes from the vendors, and availing the final approval from the property owner
- Virtual monitoring of all repair work to make sure that the work is done appropriately, as per the specifications of the property owner
- Approving the complaint closure with the tenant
- Authentication the of invoices, and providing reconciliation and bookkeeping, if need be
- Conducting payroll processing for the employees
- Following up with the payment approval process with the supervisor, if need be, and helping in the closure
- The Core Work, which comprises of -
Our Related Services
O2I for Competent Property Management Back Office Services
With more than 27+ years of experience in offering excellent real estate property management back office services for over thousands of properties, we are your best bet when it comes to property management. With our wide network of local vendors and experienced real estate legal consultants, our team can seamlessly manage your premises, while making sure that the value of your real estate property does not diminish.
Read a case study to know how we are successfully helping one of our esteemed clients manage over 110 properties in US.
Get in touch with us right now to find how we can assist you with property management.
Get a FREE QUOTE!
Decide in 24 hours whether outsourcing will work for you.
Have specific requirements? Email us at: info***@outsource2india.com
USA
116 Village Blvd, Suite 200,
Princeton, NJ 08540
-
O2I's Data Management Services to A Funding Company in The US Led to Increased Business Closures
-
Optimizing Purchase Order Processing for a Leading IT Solutions Provider
-
Outsource2india Provided Data Extraction to an Auckland-based Client
-
Outsource2india Provided Scanning & Data Entry to a UK-based Software Firm
-
Outsource2india Provided PDF to Excel Data Conversion for a Florida-based Professor
-
Outsource2india Provided e-commerce Data Entry to Bike Accessories Seller
Data Entry Services in Philippines Choose us for highly efficient, accurate, and cost-effective data entry services Read More